公司不想经营了怎么办?零申报、转让或直接注销,你会选择哪个?
发布时间:2020-05-28 | 来源:企谋划 | 浏览次数:2671
公司不想开了怎么办?一般来说,公司不想经营了,有零申报、转让和注销三种处理方式,但一定要按照相应的方式去选择,否则一旦处理不好,很有可能会上工商黑名单,那后果就严重了。
零申报
一、适合暂时经营不下去的企业
如果公司只是暂时运营不稳定,或者只是暂时没有精力管理公司,可以采取零申报的方式养着公司,这样后期想要继续经营也不必再重新注册。
而且暂时养着公司比以后重新注册公司更划算,公司成立年数越多以后越有用。
二、企业在选择零申报的时候,有两点一定要注意:
1、地址不能异常。
2、按时申报纳税,按时年报,不要让工商税务局盯上。
企业进行零申报,大家都不陌生,但是长期零申报属于异常申报,不但要被列入重点监控对象,还存在一定的税收风险。
三、企业对零申报的6个错误操作
切记,不是所有情况都可以进行零申报的!企业常见的6个零申报错误操作:
1、取得免税收入就可以零申报了?
在这种情况下,是不能够零申报的。依照相关规定,备案的交税人应交税额为零,但这并不能够说明该交税人是能够零申报,而是应该向税务机关按照真实情况申报。
2、月出售额没有达到3万元可以零申报?
相对于创业刚开始的企业,总是比较容易堕入这样的误区。但是,这个是要用不含税收入正确计算出增值税额,然后填入申报表的相应栏次中,享用免税。
3、当期只要没有取得收入就可以零申报了?
你看啊,尽管这个公司这个月没有获得出售收入,可是进项税额已经存在了,假如该交税人是因为没有发生出售而去处理零申报,而未抵扣的进项税额可能会形成逾期抵扣而不能抵扣,从而造成公司损失。
4、企业长时间赚不到钱,企业所得税可零申报?
当然不是这样啦,企业的亏本是能够向今后五个交税年度结转补偿的,假如当年所得税零申报已经完成了,还将亏本放到今后年度扣除,这是违背税法规定的哦,所以啊,亏本企业对于零申报这方面的业务,还是要小心点。
5、已经预先缴纳税款只需零申报?
关于这种状况啊,咱们仍旧要坚决地说No哦!尽管代开发票现已交纳了税款,但仍是不能简略地做零申报处理。
6、在企业筹建期可做零申报?
在2018年1月,筹建期的纳税人申报增值税时能够办理零申报。假如当期该交税人有增值税进项发票,且已在当期进行认证,那就不能进行零申报
四、长期零申报的后果
1、会被税务机关纳入重点监控名单,甚至会被税务机关进行核查。
2、有收入及应纳税款却办理零申报,属于偷税!
根据《税收征收管理法》第六十四条:
纳税人、扣缴义务人编造虚假计税依据的,由税务机关责令限期改正,并处五万元以下的罚款。
纳税人不进行纳税申报,不缴或者少缴应纳税款的,由税务机关追缴其不缴或者少缴的税款、滞纳金,并处不缴或者少缴的税款百分之五十以上五倍以下的罚款。
3、非正常原因,一个评价年度增值税连续3个月或者累计6个月零申报的,不能评为A级纳税人。
提供虚假申报材料享受税收优惠政策的,直接降为D级纳税人!
4、长期零申报,并且持有发票的纳税人,发票不仅会降版降量,还会被要求去税务机关对发票的使用情况进行核查。
5、长期零申报超过6个月,可能会被列入“非正常户”,甚至还可能会被吊销营业执照。
转让
如果老板们不想花钱养着不经营的公司,那也可以考虑为公司找个好下家。
但是!一定要看清自己公司的实际运营情况:不能欠债,不能欠税,不能有还未解除的行政处罚……毕竟没有人愿意接手一个烂摊子。
一、什么样的公司更容易转让?
目前市场上,一般纳税人比小规模纳税人值钱、成立时间越久越值钱、有各类经营许可证的、并且带有商标能一起转让的,就相当容易出手了。
二、转让公司的流程不简单
除了要完成股权变更,还要进行工商和税务变更,同时变更法定代表人、股东、股权,有的人连公司名称、地址、经营范围都一起变。
注销
公司注销 
如果没有找到愿意接手的人,并且公司确实不想经营了,那注销就是最妥当的选择。
公司注销就是把原有公司在工商、税局、银行等一些信息、证件全部注销删除,原公司彻底不存在,对企业法人及股东,不会留下不良记录,无后顾之忧,日后想再开办新公司也方便。
但需要注意的是,如果公司在进行清算时,不按照规定通知公司登记机关的,可能会予以1万元以上10万元以下的罚款;未按照规定期限申报办理税务注销登记的,税务机关可以处2千元以下的罚款,对情节严重的,可处2千元以上1万元以下的罚款。
注销流程:
公司注销 
不过随着国家税务总局出台的新政策,现在注销流程也变得越来越简单方便了。
1、公司注销的条件
(1)公司被依法宣告破产;
(2)公司章程规定营业期限届满或者其他解散事由出现;
(3)公司因合并、分立解散:
(4)公司被依法责令关闭。
2、公司注销的法律依据
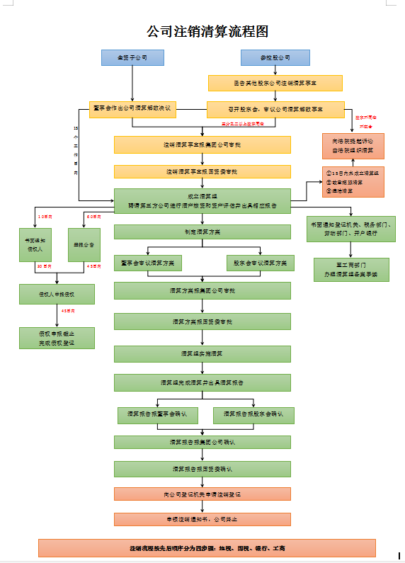
根据《中华人民共和国公司法》第一百八十四条、第一百八十五条、第一百八十六条、第一百八十七条、第一百八十八条、第一百八十九条规定,注销公司依法依照如下步骤组织清算后,方能办理注销登记,公告终止公司。
(1)依法成立清算组:
(2)公告并通知债权人申报债权,依法对债权进行登记;
(3)清算组接管公司,展开清算工作;
(4)清算组全面清理公司财产、编制资产负债表和财产清单;
(5)清算组制定清算方案,并报股东会、股东大会或者人民法院确认;
(6)根据股东会、股东大会或者人民法院确认的清算方案分配公司财产;
(7)制作清算报告,报股东会、股东大会或者人民法院确认后,申请注销公司登记,公告公司终止。
3、公司注销顺序:先税务后工商
到税务局办理注销的企业,分为未领取加载统一社会信用代码营业执照(非一照一码纳税人)和已领取加载统一社会信用代码营业执照(一照一码纳税人)两种纳税人。
非一照一码纳税人:一定要带上税务登记证的正副本,带着公章到填写表格。
一照一码纳税人:带好业执照的原件、复印件,带着公章填写表格。
(1)有结存发票(含所有发票)的纳税人,需要先在开票系统中作废未使用的发票,携带作废发票到发票窗口验旧缴销;若发票已经全部填开使用,也需要先到发票窗口验旧发票。
(2)使用金税盘或税控盘的纳税人在操作完上一步骤后,需要抄税(当月数据),然后填写《注销企业防伪税控设备登记表》,
(3)综合窗口注销报税后,纳税人需要到信息中心注销金税盘或税控盘。
(4)以上步骤操作完以后,准备注销前需要填写的各种表单,填写完毕以后到综合窗口办理:
4、特别提示
未完全办理完注销流程的单位,应在主管税务机关正常进行纳税申报。如果企业存在以下未办结事项,一定要及时处理完毕,不然无法顺利办结注销清税流程:
(1)存在未申报、欠税信息;
(2)纳税人存在未验旧的发票;
(3)土地增值税纳税人未完成土地增值税清算;
(4)企业所得税纳税人未完成企业所得税清算;
(5)存在未撤回出口退(免)税备案的;
(6)存在多缴(包括预缴、应退未退)税款;
(7)存在未结报的税收票证;
(8)存在报验项目登记未核销;
(9)存在其他应结未结事项。
税务办理完毕后,拿到税务出具的《注销税务通知书后》到工商,去工商办理之前要登报注销公司公告(一般登报满45天后再去工商办理注销登记)。
5、总结
注销的流程最后总结一下:
1、到工商先填写注销登记
2、再填写注销备案:公司备案登记表:
3、股东会决议;关于成立清算组的决议;关于确认公司清算报告的决议
4、报纸公告原件
5、清算小组成员身份证复印件
6、营业执照正副本原件及复印件7、国地税注销证明
资深会计师为您量身定制,企谋划贴心服务
  • 小规模代记账

    一对一 / 顾问 / 无忧

    ¥ 130 起(各地区价格有差异)
  • 一般纳税人代记账

    注册会计师专业团队服务

    ¥ 300 起(各地区价格有差异)
  • 梳理旧账

    重新梳理旧账,帮您规划账本

    ¥ 0

服务简介: 从业五年以上资深会计师团队提供优质代账服务,熟悉各行业各地工商税务政策,为您做好合理纳税筹划,并提供整体财税解决方案。

服务类型
月开票量
20张以上
急速申请: